
2026年1月25日晚,一纸公告,为“奶酪第一股”妙可蓝多持续近十年的创始人时代,近乎决绝地按下了暂停键。公告内容冰冷而直接:公司创始人、61岁的“奶酪女王”柴琇,被董事会免去副董事长、总经理及法定代表人职务。

“免职”与“辞职”,一字之差,在资本市场的语境里却有天壤之别。前者往往意味着非自愿的、带有问责性质的权力剥离。更具戏剧性的是,妙可蓝多同步披露,已就一项价值上亿的未履行补偿承诺,向柴琇本人正式提起了仲裁。创始人亲手缔造的商业帝国,最终将自己告上了仲裁庭,这无疑是商业史上令人唏嘘的一幕。
这不仅仅是一位企业家的黯然退场,其背后,是一场持续了五年的、关于控制权的漫长博弈,是草莽英雄式的创业文化与体系化商业文明的激烈碰撞,更是资本与创始人之间“爱恨情仇”的经典缩影。故事的另一位主角,正是如今牢牢掌控着妙可蓝多的乳业巨头——蒙牛。
一笔1.29亿的旧账与一纸未兑现的承诺
商业世界里,压倒骆驼的最后一根稻草,往往不是什么惊天动地的宏大叙事,而可能就是一笔算不清的旧账。这次将柴琇推向出局边缘的,正是一桩始于多年前的复杂资本运作。
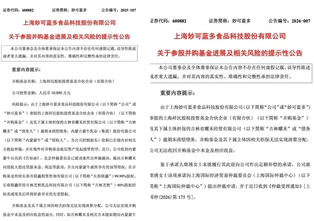
我们不妨把时间拨回到2018年。彼时的妙可蓝多正处于高速扩张期,柴琇主导公司参与设立了一支名为“上海祥民”的并购基金,妙可蓝多作为有限合伙人(LP)投了1个亿。故事的关键在于,这支基金为一家叫做“吉林耀禾”的公司提供了担保,而这家吉林耀禾,被外界普遍认为是柴琇家族商业版图中的一环。
更巧的是,2020年,吉林耀禾向蒙牛借了7个亿。这么一来,一个复杂的关联三角形成了:上市公司(妙可蓝多)参股的基金,为创始人(柴琇)的关联方(吉林耀禾)提供了担保,而这笔债务的债权人,恰恰是后来成为上市公司控股股东的蒙牛。
风险的种子就此埋下,后来吉林耀禾果不其然地债务违约,还不上钱了。作为债权人的蒙牛,自然要启动法律程序,追索债权,而作为担保方的并购基金及其底层资产,就面临被查封、拍卖的风险。这么一来,妙可蓝多当初投进去的1个亿,连本带息都可能打了水漂。

从风险提示到提起仲裁,两份公告揭示了事件的演进
面对如此窘境,柴琇曾白纸黑字地出具了一份《关于并购基金相关事项的说明》,承诺:如果因为这个担保事项给上市公司造成了损失,她本人将“足额补偿”,确保公司不受损失。这在当时,无疑是给投资者吃下的一颗定心丸。
然而,时间来到2025年,承诺并未兑现。据妙可蓝多公告,公司董事会自2025年1月起,多次通过口头、书面等形式敦促柴琇履行承诺,但始终未得到明确的解决方案。最终,耐心耗尽的董事会,选择了最强硬的方式——免职,并提起仲裁。

公告中明确指出柴琇曾作出补偿承诺但尚未履行。
这笔烂账对公司的财务冲击是实实在在的,公司公告称,拟对这笔1亿元的投资(账面价值约1.29亿元)全额确认公允价值变动损失,再加上其他相关资产的减值,预计将减少公司2025年度归母净利润1.19亿元至1.27亿元。要知道,妙可蓝多2025年前三季度的净利润也才1.76亿元,这一下就可能抹去近七成的利润。这或许是蒙牛主导的董事会无法再容忍的。
从“奶酪女王”到“白衣骑士”再到棋盘易主
当然,一笔违约的承诺只是“最后一根稻草”,柴琇的出局,根源在于一场长达五年的控制权博弈,是两种截然不同的商业文化碰撞的必然结果。
说起柴琇,绝对是个传奇人物,这位来自吉林的东北大姐,早年做过房地产,身上带着一股“敢赌、敢冲”的劲儿。她深谙资本运作,2015年通过一系列复杂操作,将自己的乳品资产“广泽乳业”装入上市公司华联矿业,实现了“变相借壳”,让妙可蓝多成为了“A股奶酪第一股”。
在商业嗅觉上,柴琇无疑是顶尖的,她精准地踩中了国内奶酪市场崛起的风口,尤其是在儿童奶酪棒这个细分赛道上。一句“妙可蓝多,妙可蓝多,奶酪棒,奶酪棒”的魔性广告,配上“汪汪队”的超级IP,迅速占领了孩子们和家长们的心智。从2016年到2019年,公司营收从5亿飙升至17亿,一举成为国产奶酪的领军者,柴琇也因此被冠以“奶酪女王”的称号。
然而,这种高举高打的营销模式,也让公司的资金链时刻紧绷。为了支撑扩张,柴琇在资本规则的边界上游走。早在2019年,妙可蓝多就曾因控股股东关联方违规占用上市公司资金近2.4亿元而收到监管的警示函。这种“草莽英雄”式的风格,在创业初期是成功的关键,但也为日后的冲突埋下了伏笔。

早在2020年,柴琇就因资金违规问题受到过监管处罚。
正当妙可蓝多为资金发愁之际,一位“白衣骑士”出现了,他就是蒙牛。对于蒙牛来说,液态奶市场增长见顶,急需寻找新的增长曲线,而奶酪正是那个前景广阔的赛道。自己从头做,不如直接投资一个行业龙头来得快。于是,一场“郎有情,妾有意”的资本联姻开始了。
2020年1月,蒙牛小试牛刀,斥资约7.45亿元,又是受让股份,又是增资子公司,正式入股妙可蓝多。值得玩味的是,当时的入股协议中就暗藏了一个“股权上翻”的条款,为后续的资本运作预留了筹码。
资本的故事一旦开始,往往就不会轻易结束。蒙牛的野心显然不止于战略投资。2021年,蒙牛豪掷30亿元,全额认购了妙可蓝多的定向增发,持股比例一举跃升至28.46%,正式取代柴琇,成为控股股东。此后,蒙牛通过二级市场增持、要约收购等方式,步步为营,到2026年1月,持股比例已高达37.04%,而柴琇的持股比例则稀释至14.92%。

截至2025年底的股东结构,已清晰显示蒙牛的控股地位。
控制权的转移,必然伴随着管理权的渗透。2021年,蒙牛系财务老将蒯玉龙“空降”妙可蓝多,出任财务总监。这一招,可谓是抓住了公司的“钱袋子”,也标志着蒙牛开始系统性地植入其管理标准。蒯玉龙,正是此次接替柴琇出任总经理的人。
这么说吧,柴琇的风格是个人色彩浓厚的创始人驱动,而蒙牛(及其背后大股东中粮)则代表着强调合规、风控与流程的现代企业治理体系。两种商业文化的碰撞不可避免。在蒙牛看来,一个充满个人色彩和隐性风险的“独立王国”,显然不如一个规范、可控、能融入其大乳业版图的业务单元来得可靠。业内人士也表示,要实现与蒙牛的深度协同,“去柴琇化”或许是必然路径。
董事会的权力结构变化更是直观,在目前的董事会中,蒙牛系占据了绝对主导地位,而创始人柴琇仅剩一席董事之位,失去了经营管理实权。当导火索事件发生,柴琇未能履行承诺时,蒙牛顺理成章地启动了免职程序,完成了对妙可蓝多的全面接管。

董事会权力天平的倾斜,早已预示了创始人时代的终结
妙可蓝多将驶向何方?
随着柴琇的退场,妙可蓝多正式进入了“蒙牛时代”。新任总经理蒯玉龙的上任,标志着公司从创始人驱动,彻底切换到了职业经理人管理时代。这位CFO出身的CEO,风格务实,强调数据驱动和精细化运营,这或许正是高速扩张后的妙可蓝多所需要的。
短期来看,妙可蓝多无疑面临着阵痛。首先是业绩承压,上亿元的资产减值将直接冲击2025年的财报。其次,创始人出局可能带来的团队动荡和文化磨合,也需要时间来消化。股价的波动也反映了市场的担忧。

从一度高达84.5元的“奶酪茅”,到如今的股价,资本市场见证了妙可蓝多的起伏
但从长期看,蒙牛的全面掌舵也带来了巨大的想象空间。
首先,依托蒙牛全球的奶源和采购体系,妙可蓝多有望降低原料成本,这在成本敏感的乳制品行业至关重要。其次,蒙牛遍布全国,尤其是在下沉市场的成熟渠道网络,可以帮助妙可蓝多快速触达增量市场。其强大的B端客户资源,也能助力妙可蓝多在餐饮、烘焙等领域加速渗透。更重要的是,蒙牛在乳品研发上的深厚积累,以及世界杯、NBA等顶级IP资源,都能为妙可蓝多的产品创新和品牌升级提供支持。
在新的乳业航母巨头扶持下,一个更专业、更高效、更具协同效应的妙可蓝多,正试图从“儿童奶酪棒”的单一标签中走出,成为一个覆盖全场景的“全能型奶酪企业”。2025年前三季度业绩的回暖,似乎也印证了调整正在显现成效。

数据显示,妙可蓝多在2025年的业绩呈现回暖趋势
然而,前路并非一片坦途。
创始人被资本“逼宫”的故事在商界屡见不鲜,蒙牛过往整合雅士利的案例也并非一帆风顺。如何平衡创业文化与体系化管理,避免扼杀创新活力,将是新管理团队面临的重大考验。同时,柴琇仍是持股14.92%的第二大股东,如何处理与这位重要股东的关系,避免潜在的治理冲突,也至关重要。奶酪行业的爆发式增长红利正在消退,市场从蓝海转向红海。妙可蓝多能否成功打造出继奶酪棒之后的“第二增长曲线”,验证蒙牛体系能否推动其在成人奶酪、B端定制等领域实现规模化落地,仍有待观察。伊利等巨头正在奶酪领域加速追赶,众多中小品牌也在细分市场寻求突破。未来的竞争,将更多是关于供应链效率、产品创新和消费者深度教育的综合实力比拼,而非单纯的营销投入。
总而言之,柴琇的出局,是妙可蓝多一个时代的结束,也是另一个时代的开始。这位“奶酪女王”用她的胆识和魄力,将一个区域乳企带成了全国龙头,也因其在资本运作和公司治理上的瑕疵,最终将权杖交出。
如今,棋盘易主,蒙牛这位棋手将如何落下后续的棋子,妙可蓝多这艘奶酪巨轮又将驶向怎样的未来?这一切,都值得我们持续关注。这不仅是一家公司的故事,更是中国消费品行业资本化、现代化进程中的一个生动注脚。
作者:尼古编辑:尼克免责声明:本文基于已公开的资料信息或受访人提供的信息撰写,但科技四少及文章作者不保证该文章提及或者展示关联等信息资料的完整性、准确性,不代表任何机构立场,如涉侵权请联系删除。在任何情况下,本文中的信息或所表述的意见均不构成对任何人的投资建议。