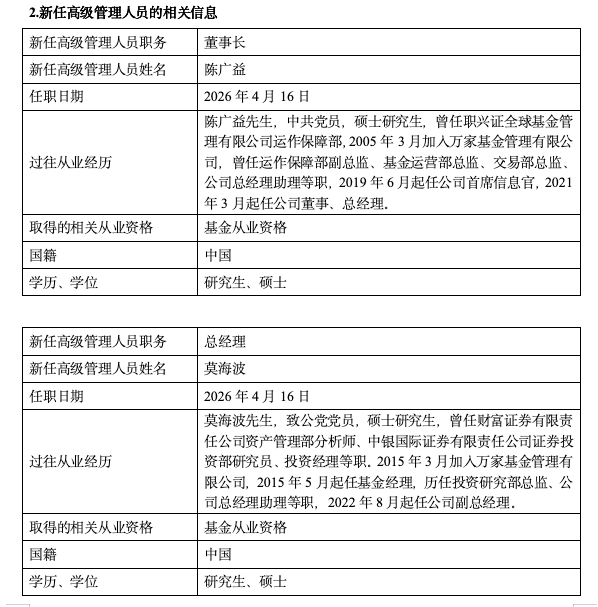
2026年4月17日,万家基金发布重要人事变动公告,董事长方一天因个人原因离任,总经理陈广益接任董事长,副总经理、基金经理莫海波升任总经理。
《摩斯观市》注意到,尽管万家基金管理规模达5976亿元创历史新高,但非货规模排名较2024年末下降3位至第33位,近两年规模增长主要依赖货币基金。
部分基金经理管理的产品业绩表现差。基金经理王霄音在管4只基金总规模仅0.70亿元,管理超五年的万家健康产业混合A任职回报为-37.39%,规模从巅峰7.59亿元缩水超94%,基民直言“连亏四年让我失望透顶”。
此外,基金经理章恒在管6只基金中有5只任职回报为负,规模最大的万家颐德一年持有期混合A从成立时的6.65亿元跌至2.98亿元,新管理层面临的投研挑战不容忽视。
2026年4月17日,万家基金发布重要人事变动公告,董事长方一天因个人原因离任,总经理陈广益接任董事长,副总经理、基金经理莫海波升任总经理。
接任者陈广益是万家基金内部成长起来的资深管理者,2005年3月加入万家基金,先后担任运作保障部副总监、基金运营部总监、交易部总监、总经理助理,2019年起任首席信息官,2021年3月升任总经理,至今已超二十年。
莫海波则是典型的投研出身高管,2015年3月加入万家基金,历任投资研究部总监、总经理助理、副总经理并兼任基金经理,截至2026年4月管理产品规模达127.02亿元,管理时间超过十年的万家品质生活混合A任职回报超过600%,是其任职回报最高的一只基金。

此次内部提拔核心人才接棒,被市场解读为有利于保持公司战略方向的连续性和管理团队的整体稳定性。不过,新管理层也面临结构性挑战,万家基金近6000亿元规模中,非货基金规模近4500亿元,占比接近75%,在119家同类基金中排名12位,其近两年规模增长主要源于货币基金。
据天天基金网数据显示,截至2026年4月,万家基金管理规模达5976亿元,较2024年末增长1096.8亿元,增幅为22.5%,创下公司成立以来新高。2015年末公司公募规模仅为229亿元,十年间规模增长超过25倍。
然而,规模增长的背后隐忧显现。据Choice数据显示,在2026年非货规模排名33位,万家基金非货规模排名上升2位至第33位,但相比2024年年末排名30位,排名依然下降。公司两大股东分别为中泰证券(持股60%)和山东省新动能基金管理有限公司(持股40%)。
业绩方面,根据中泰证券2025年年报数据显示,截至2026年一季度末,万家旗下主动管理权益类基金最近十年收益率197.70%,在98家基金公司里位居第10位。
根据万家基金控股股东中泰证券的年度报告披露,2025年万家基金实现营业收入20.75亿元、净利润3.75亿元,同比分别增长16.63%、14.81%。

从行业对比来看,2025年万家基金营收在行业中的排名约在第15-20位区间,与华泰柏瑞基金(营收21.52亿元,净利润4.55亿元)体量相近,但盈利能力弱于同体量公司。在头部公募中,易方达营收129.96亿元,华夏营收96.26亿元,广发营收85.41亿元,万家与这些头部机构的差距仍然巨大。
此外,据天天基金网显示,万家基金基金经理王霄音于2015年9月进入万家基金,2021年2月8日担任万家健康产业混合型证券投资基金基金经理。五年时间过去了,其在管基金共4只,在管基金资产总规模仅0.70亿元,在管基金中规模均低于5000万元,其中规模最大的一只万家健康产业混合A,任职回报为-37.39%。
万家健康产业混合A是业绩滑坡中最为触目惊心的案例。该基金于2025年上半年复权单位净值增长率仅为2.35%,在138只同类可比基金中排名第137位,处于行业末尾水平。第三季度净值增长率为6.54%,同期业绩比较基准收益率为11.49%,跑输5.06个百分点;过去一年净值增长率为-4.48%,跑输基准17.89个百分点。
拉长时间轴看,该基金自2022年12月以来年化收益率为-14.83%,最大回撤达-45.49%,显著劣于同类平均水平。其业绩不仅远低于同期医药主题基金4.78%的平均涨幅,更与部分头部医药基金超30%的收益率形成鲜明对比。
据天天基金网显示,截至2026年4月,该基金规模仅剩0.44亿元,较2023年巅峰时期的7.59亿元缩水超94%。持有人结构也发生巨变,机构投资者持续赎回,2025年上半年个人投资者占比已从年初的37%升至45.52%,业绩持续低迷导致资金大规模出逃。
有基民称:你这样的表现连亏四年让我失望透顶。

另一方面,有着7年基金管理经验的基金经理章恒,在管6只基金中,任职回报为负的就占有5只,其在管规模最大的一支万家颐德一年持有期混合A,净资产规模从成立初期一路下跌,期间可以说规模没有涨过,成立时规模尚有6.65亿元,截至2026年4月,规模已跌至2.98亿元。

作者 | 摩斯姐
来源 | 摩斯观市(MorseView)