
出品 | 子弹财经
作者 | 邢莉
编辑 | 蛋总
美编 | 倩倩
审核 | 颂文
在公募基金江湖中,股东背景显赫的“银行系”基金公司,因具备独特的资源禀赋,往往备受行业关注。
近期,工银瑞信基金管理有限公司(以下简称:工银瑞信基金)核心管理团队迎来迭代。
工银瑞信基金成立于2005年,是国内首家“银行系”公募基金公司,背靠号称“宇宙行”的中国工商银行。而此次高管迭代中,杨帆正式接棒总经理、张桦任职副总经理,二人均出身工商银行系统。
「子弹财经」注意到,2025年工银瑞信基金已完成总经理、副总、督察长等核心管理团队的全面“换血”。而高管变动的背后,这家“银行系”公募巨头正面临明星基金经理频繁出走、行业排名下滑等挑战。
当前,新班底已经就位,在竞争激烈的公募江湖中,这家老牌基金公司将有哪些建树?
1、两位工行“老将”上任,“一正两副”管理架构初显
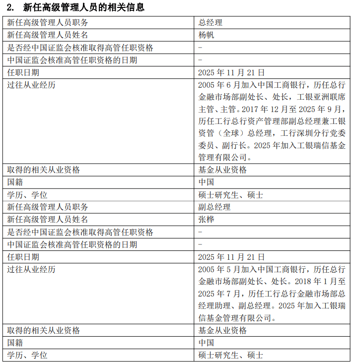
11月22日,工银瑞信基金发布高级管理人员变更公告,宣布公司总经理及副总经理职位迎来新任人选。
公告显示,杨帆将担任公司总经理,张桦将担任公司副总经理,两人任职日期均为2025年11月21日。此次变更事项已经工银瑞信基金董事会2025年第5次会议审议通过,并已按规定报监管机构备案。

(图 / 工银瑞信基金官网)
在此之前,工银瑞信基金总经理已空缺了三个月。
今年8月27日,原总经理高翀因工作调动离任后,董事长赵桂才曾短暂代任总经理职务。
此番接替高翀的新任总经理杨帆,是工行体系内成长起来的老将,从业超20年,熟悉包括资产管理在内的多个业务条线。
履历显示,他从2005年6月加入工行,历任总行金融市场部副处长、处长,工银亚洲联席主管、主管。2017年12月至2025年9月,杨帆先后担任工行总行资产管理部副总经理兼工银资管(全球)总经理,工行深圳分行党委委员、副行长。
与杨帆同时上任的副总经理张桦,也是一位工行老将,在金融市场具有丰富的投资交易和管理经验。
履历显示,张桦2005年5月加入工商银行,历任总行金融市场部副处长、处长,2018年1月至2025年7月,历任工行总行金融市场部总经理助理、副总经理;2025年加入工银瑞信基金。

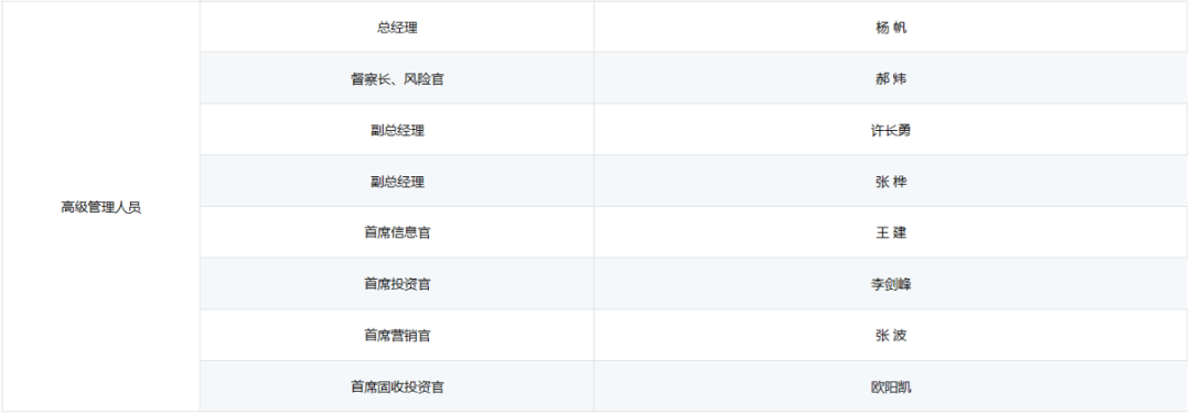
据「子弹财经」统计,今年以来,除了总经理、副总经理职位发生人事更迭外,督察长也发生变动。前任副总经理郝炜2025年5月27日因岗位调整卸任,转任公司督察长兼首席风险官;原督察长朱碧艳转任公司资深专家。
此次人事变动后,工银瑞信基金高管团队共有8人组成。
工银瑞信基金另一位副总经理许长勇,同样是一位来自工行的老将,与总经理杨帆、副总经理张桦形成“一正两副”管理格局。
其他团队人员还包括,首席信息官、首席投资官、首席营销官、首席固收投资官,分别由王建、李剑峰、张波、欧阳凯担任上述职位,由此形成了相对完整的高管阵容。

(图 / 工银瑞信基金官网)
作为国内头部基金公司,工银瑞信基金此次高管调整或为公司未来业务发展注入新的管理经验与专业视角。
而这对于当前的工银瑞信基金尤为重要。Wind数据显示,工银瑞信基金的基金管理规模曾高居行业前三,如今已经连续近三年排在第十三位。
2、昔日“银行系”老大:固收增长承压,权益与ETF崛起
作为我国首家由银行直接发起设立并控股的合资基金公司,工银瑞信基金成立于2005年6月。
长期以来,股东构成中工商银行持股80%、瑞士信贷银行持股20%。随着2024年5月,瑞士银行宣布完成对瑞士信贷银行的吸收合并,工银瑞信基金股权也迎来变动。
2025年6月,工银瑞信基金股权变更尘埃落定,瑞士银行正式接管瑞士信贷银行20%股权,成为这家银行系基金公司的第二大股东。
背靠实力雄厚的“宇宙行”,工银瑞信基金依靠稳健的固收产品起家,作为最早成立的银行系公募基金公司,工银瑞信基金曾是“银行系”基金公司中的领头羊。
但近年来,工银瑞信基金被逐渐被后来者赶超,落后于同为“银行系”的建信基金、招商基金。
Wind数据显示,2016年、2017年末,工银瑞信基金分别以管理4601.51亿元、5455.92亿元的公募规模,在公募基金行业分别排名第二和第三。
2022年末,其管理的公募规模排名被挤出前十,排在第十一位。
2023年、2024年、2025年前三季度行业排名始终在第十三位,并且低于建信基金和招商基金。

截至2025年前三季度末,工银瑞信基金旗下公募基金规模8624.2亿元,较年初增长3%。
不过「子弹财经」注意到,作为“银行系”的头部基金公司,今年以来工银瑞信基金固收类规模下降,主动权益类产品和ETF带动了整体公募规模的增长。
Wind数据显示,前三季度,工银瑞信基金固收类产品:债券型产品规模2414.98亿元、货币型产品规模3997.11亿元,两者总计6412.09亿元,占公募总规模约74%。但这一数据,相比2024年同期的6443.6亿元下降31.51亿元。

(图 / Wind)
低利率环境下,固收产品收益空间收窄,另一方面则是股市今年整体表现较好,资金纷纷流入股市或权益类产品上。
Wind数据显示,工银瑞信基金主动权益类产品规模达2003.28亿元,同比增长38.48%。其中,股票型产品规模1267.38亿元,增幅45.92%;混合型产品规模735.9亿元,同比增长27.26%。
而在所有产品中,工银瑞信基金规模增长最为迅猛的是ETF类产品。
Wind数据显示,2024年三季度工银瑞信基金ETF类产品管理规模还仅为346.24亿元。截至三季度末,ETF型产品规模增至978.36亿元,同比增长182.57%。在2025年新发20只基金中ETF产品数量最高,达到10只。

(图 / Wind)
近年来股市震荡、混合基金业绩分化、风格漂移现象频现,在这样的背景下,指数基金以其规则透明、风格稳定,持仓清晰脱颖而出,它不但可以避免“选错基金经理”的潜在风险,更赋予了投资者难得的确定性和掌控感。
从监管导向看,鼓励产品创新和差异化发展仍是明确方向。
但在实践层面,宽基与主流行业指数基金的申报及审批流程相对成熟,也促使多家公募纷纷布局指数赛道,逐渐形成“热点拥挤”式的竞争局面。
如何将非常规的规模增长转化为可持续性,巩固在新兴领域的竞争力,成为工银瑞信基金新任高管的一大挑战。
3、老将接连出走,研投梯队建设待考
通常来说,基金公司的规模决定品牌公信力与资源整合力,投研则直接主导产品收益成色与风险控制水平,二者互为支撑,共同构成基金公司穿越市场周期的核心竞争壁垒。
截至目前,工银瑞信基金总计89位基金经理,任职年限超过10年的有20位,占比22.47%。

(图 / Wind)
虽然基金经理总人数超过行业平均,但「子弹财经」注意到自2022年以来,工银瑞信基金也经历了基金经理出走的阵痛。
仅2022年一年的时间,工银瑞信基金有赵宪成、闫思倩、朱晨杰、游凛峰、黄安乐、王君正、王鹏和袁芳这8名基金经理离任。离任的基金经理中,不乏王君正、黄安乐等老将,也有稍晚些进入的新星闫思倩。
2024年8月,固收副总监张略钊离任,同年12月累计任职8年的投资总监陈小鹭离任。
时间来到2025年,FOF团队领军人物蒋华安、任职超14年的权益老将张宇帆相继离任。
值得一提的是,蒋华安2017年加入工银瑞信基金,担任FOF投资部总经理和多只FOF产品基金经理,拥有10多年从业经验以及超过6年的公募FOF管理经验。
2025年4月17日,蒋华安因个人原因卸任在管的9只产品。离任前,其管理的FOF产品总规模为21.39亿元,占工银瑞信基金FOF基金总规模的73.45%。
「子弹财经」注意到,在工银瑞信基金当前的众多明星基金经理中,赵蓓备受外界关注。
赵蓓是一位“双十”基金经理,2010年加入工银瑞信基金,任职时间超过10年。截至2025年三季度末,赵蓓共管理5只基金,在管基金总规模172.23亿元,年化回报超过10%。
赵蓓的代表作是工银瑞信前沿医疗股票型基金,于2016年2月开始管理,截至目前产品规模108.45亿元,年化回报12.15%。工银医疗保健行业基金,以年化回报9.47%排在其管理产品的第二位,规模合计29.41亿元。

(图 / Wind)
不过赵蓓管理的产品也有年化回报为负的产品,工银成长精选A于2021年3月25日成立,年化回报-6.86%。
从盈利表现看,近年来工银瑞信基金净利润波动明显。
Wind数据显示,2021年净利润达到27.94亿元,为近年来峰值。
2022年之后随着股指下调、公募降费潮掀起,对行业收入造成普遍压力,工银瑞信基金的盈利能力也在下降。
2022年、2023年,工银瑞信基金净利润分别为26.78亿元、19.42亿元,同比增速分别为-4.15%、-27.48%。

随着2024年三季度市场行情好转,工银瑞信基金2024年净利润增长至21.1亿元。今年上半年,该公司实现净利润17.45亿元,同比增长29.64%。
综合来看,工行“老将”们的空降,为工银瑞信基金注入了新的发展活力。在业务层面,ETF与权益类产品的崛起为其提供了转型引擎。
但在日趋同质化、内卷化的指数与权益赛道上,工银瑞信基金又将如何打造真正的差异化竞争优势,筑牢投研团队需人才梯队?对此,「子弹财经」将持续关注。
*文中题图来自:摄图网,基于VRF协议。